
高企认定咨询:
专利申请咨询:
项目申报咨询:

全国咨询热线:
电话:0512-65821747
手机:177-1260-8111 李经理
邮箱:lanhai365@126.com
网址:www.sz-lanhai.com
地址:苏州市高新区狮山路35号金河国际大厦28楼
核心提示:2017年江苏省工业和信息产业转型升级专项资金项目正在申报,其中部分项目对于企业前期的工作提出几乎严苛的要求
2017年江苏省工业和信息产业转型升级专项资金项目正在申报,其中部分项目对于企业前期的工作提出几乎严苛的要求。例如新技术新产品首购首用项目,该项目对于企业在新技术新产品鉴定、列入《省重点推广应用的新技术新产品目录》申报、江苏省级首台(套)重大装备及关键部件认定均有提前完成的要求,没有长期科学规划自身科技项目的企业独自凌乱,下面智为铭略小编就具体工作做一点简单的基础性分享:
一、新技术新产品首购首用项目(该项目实际分为3个模块)
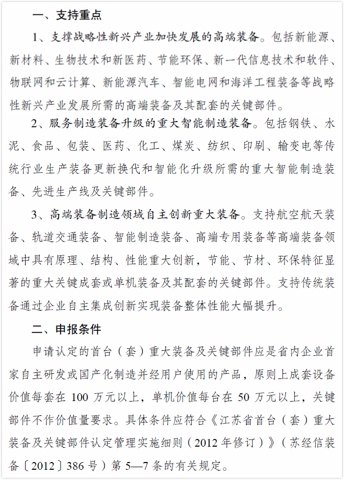
1、支持重点:
(1)新技术新产品推广应用示范项目:支持具有全局性、前瞻性和带动性,处于产业链关键环节,具有自主知识产权,能有效提升企业市场竞争能力和产业整体水平的新技术、新产品;
(2)首台(套)重大装备及关键部件示范应用项目:支持技术水平高、产业关联度大、市场前景好的首台(套)重大装备及关键部件开拓市场,鼓励用户单位首购首用省内自主创新重大装备;
(3)首台套保险试点项目:支持具有自主知识产权、附加值高、市场前景广、带动性强的省重大装备(首台套)突破市场推广应用初期的瓶颈。
2、申报条件:
(1)新技术新产品推广应用示范项目:列入《省重点推广应用的新技术新产品目录》的新技术新产品且 2016年度累计新增销售收入不低于500万元。企业须提供买卖双方购销合同及销售发票;
(2)首台(套)重大装备及关键部件示范应用项目:2015年以后(含2015年度)省级认定的首台(套)重大装备及关键部件,具有良好的行业推广应用价值,成套装备2016年单个合同额不低于200万元或累计销售额不低于1000万元(提供合同及发票),单机及关键部件2016年累计销售额不低于500万元(提供合同及发票),装备研制单位与用户单位应签订示范项目合作协议;
(3)首台套保险试点项目:列入《省重大装备(首台套)保险试点企业及产品名单》的重大技术装备(产品)。
3、支持方式:按照新技术新产品、首台(套)重大装备销售额的一定比例予以奖补。首台套保险试点项目按照《省经信委 省财政厅 江苏保监局关于组织实施江苏省重大装备(首台套)保险试点工作的通知》(苏经信科技〔2015〕277号)和《省经信委 省财政厅 江苏保监局关于省重大装备(首台套)保险试点有关事项的补充通知》(苏经信科技〔2016〕637号)执行。
4、申报主体:符合条件的新技术新产品生产单位联合应用单位申报;首台(套)重大装备及关键部件研制单位联合用户单位申报。
二、智为铭略Tips
1、申报新技术新产品推广应用示范项目的企业须提前完成新技术新产品鉴定工作并被列入《省重点推广应用的新技术新产品目录》;
2、申报首台(套)重大装备及关键部件示范应用项目必须提前完成江苏省首台(套)重大装备及关键部件认定工作;
3、申报首台套保险试点项目必须提前被列入《省重大装备(首台套)保险试点企业及产品名单》。
三、存在的问题
问题1:如何证明技术/产品是新技术新产品?需要准备哪些材料?
问题2:如何才能使得新技术新产品列入《省重点推广应用的新技术新产品目录》?
问题3;什么是首台(套)重大装备及关键零部件?
问题5:如何列入《省重大装备(首台套)保险试点企业及产品名单》?
(一)申请新技术新产品的条件:
1、申请新产品投产鉴定应具备下列条件:
(1)已完成项目开发任务或试产计划,试产的新产品已经法定检测单位按产品标准进行过全项型式试验,经2家以上用户试用;
(2)具备投产鉴定所需的全套技术文件(含产品标准);
(3)具备投产所需的工艺装备、产品出厂的测试设备及相关的原材料、外购、外协件检验设备;
(4)产品及其生产过程已执行环保、安全、卫生等有关规定;
(5)无知识产权争议;(6)符合规定的鉴定申报程序。
2、申请新产品样机(样品)鉴定应具备下列条件:
(1)已完成样机(样品)试制计划,样机(样品)经法定检测单位检测;
(2)具备样机(样品)鉴定所需的全套技术文件(含技术条件);
(3)样机(样品)已执行环保、安全、卫生等有关规定;(4)无知识产权争议。
(5)符合规定的鉴定申报程序。
3、申请新技术鉴定应具备下列条件:
(1)已完成技术任务书规定的研究任务,新技术经过与相关技术的对比测试;
(2)具备技术鉴定所需的全套技术文件;
(3)新技术应用过程已执行环保、安全、卫生等有关规定;
(4)无知识产权争议。(5)符合规定的鉴定申报程序。
(二)列入《省重点推广应用的新技术新产品目录》
申报企业在江苏省经信委重点推广应用新技术新产品在线申报系统入口进入填报,登录网址:http://www.jsaq.org/(江苏质量管理网),审核通过会进行公示,即被列入《省重点推广应用的新技术新产品目录》,请关注申报通知。
(三)江苏省首台(套)重大装备及关键零部件认定

智为铭略tips:
1、上述申报通知参照2016年第二批次的申报通知,具体以2017年最新为准;
2、首台(套)重大装备及关键部件的认定一般2次/年;
3、吴江地区还需要企业出具江苏省机械行业协会鉴定报告;
4、部分地区实行限额申报,请相关企业提前向上级主管经信委相关科室报备;
5、从2016年开始,首台(套)重大装备及关键部件直接被列入《省重点推广应用的新技术新产品目录》;
6、部分地区奖励特别丰厚,昆山地区省级首台套奖励50万元,国家首台套奖励100万元。
(四)列入《省重大装备(首台套)保险试点企业及产品名单》

